Company SingleOps
Role Product Designer
Product Area Jobs, Invoicing, CRM
Team Payments & Invoicing Feature Team (CacheMoney)
1 Product Manager | 3 Full Stack engineers | 1 QA Engineer
1 Product Manager | 3 Full Stack engineers | 1 QA Engineer
Project Duration 2 months
Release Date October 2024
Status In production
Key Stakeholders Onboarding Team | Customer Success Team | Product Marketing 
 
     Communication History Flyout (In Production)
Company Overview
Founded in 2013, SingleOps is a business management platform designed for the green industry, with a focus on landscape maintenance and tree care. It streamlines daily operations by offering integrated tools for creating estimates, managing jobs and revenue, and facilitating payment collection.
 
     Problem
Users Struggle to Track Client Communications
Communication with clients is often scattered across jobs, handwritten sticky notes, or—in the worst cases—not documented at all. This makes it difficult for customers to maintain a clear record of past interactions and follow-ups.
Users have resorted to recording interactions in spreadsheets. 
Communication Gaps Worsen in Larger Teams
This challenge is especially pronounced in larger organizations, where multiple team members may interact with the same client. Without a centralized record, important details can easily fall through the cracks.
Discovery
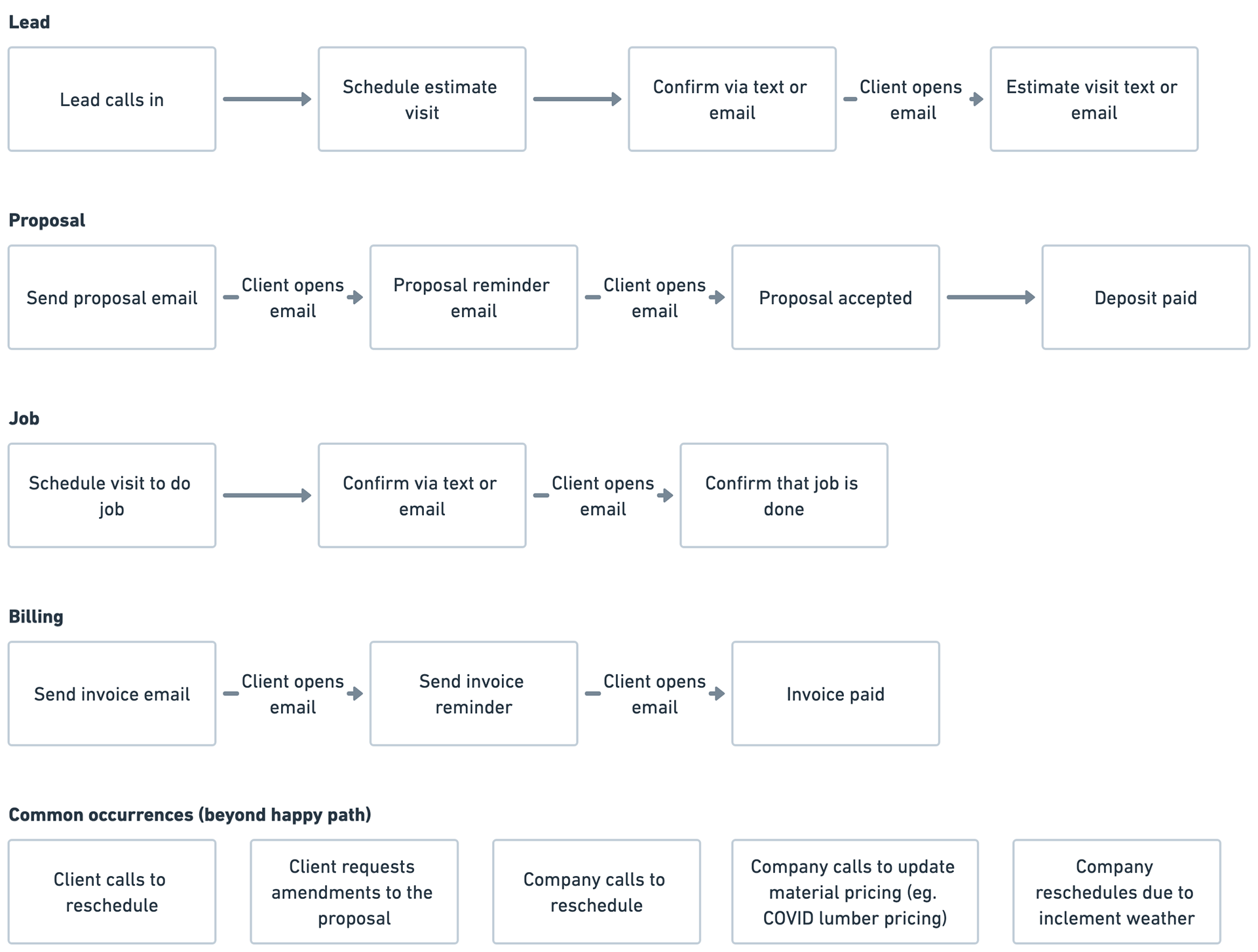
During interviews for the Billing and Collections Hub, users consistently expressed frustration with how difficult it is to track client communications in general. While the invoice page displays basic details—such as when a message was first and last sent, and its status (delivered, viewed, etc.)—users still have to leave the page to access critical context, like the type of correspondence sent. This challenge becomes even more pronounced when clients have multiple active jobs—a common scenario in landscape maintenance—making communication tracking increasingly complex.
Research Findings
Client Communication Visibility Supports Timely Follow-Ups
Across core workflows like proposals and invoicing, knowing what’s been sent to the client helps users determine the right time to follow up and keep work moving forward.
Offline Client Interactions Are Hard to Track
Client communication often spans emails, texts, phone calls, and in-person conversations—but SingleOps lacks a way to log untrackable interactions and view them alongside emails and SMS in a unified, chronological context.
Lack of Visibility Leads to Undercommunication
Without a clear view of past client touchpoints, users often hesitate to reach out—fearing they might over-communicate and risk annoying their clients.
Difficult to Manage Communications for Concurrent Jobs
When clients have multiple active jobs, it’s challenging to coordinate messages. Sending separate emails can overwhelm, risks confusion, or being overlooked entirely.
Solution Exploration
UI Pattern
I explored activity and audit logs across various software products and found that most are designed as standalone pages for technical users, primarily used for troubleshooting. 
In contrast, the Communication History log—originally called the Interaction Log—served a different purpose. It needed to be more user-friendly, easily accessible across multiple areas of SingleOps, and non-intrusive. I evaluated UI patterns that met these criteria and ultimately chose the flyout over a modal, as it offered a full-length view and better accommodated longer communication histories.
 
     Audit history and activity logs from other software
 
     Views and table grouped by invoice age with new statuses
Level of Detail
What should be displayed in the flyout? To determine the right information, I first mapped out all client and office admin interactions across each stage of the core workflow. From there, I created a mockup that represented all relevant interaction types, ensuring the design captured the full communication context.
 
     Interactions at each stage
 
     UI Exploration to show all interactions
It became clear that displaying every interaction at once quickly led to information overload. To address this, I explored separating communication activity by creating a filtered view focused solely on client communications. A secondary view included these communications alongside other interactions to provide full context without sacrificing clarity.
 
      
     Communication-only tab and displaying all activity in the other
We tested these variations on users and found that only showing communication activity is often sufficient to make decisions. In fact, with the two tab approach shown above, users often miss that there is a second tab containing more information.
Solution Phasing
1. MVP: Read-Only Email and Text history
This initiative needed to remain bite-sized, as most development resources were allocated to the invoice page redesign. I partnered closely with my team to identify ways to trim scope from the end-state design and define an MVP that could be built within one sprint. Since system-sent emails and texts were already accessible, and a flyout pattern had recently been implemented by another team for a filter redesign, the primary development effort focused on bringing my vision for sticky date headers to life. Work was being done on the invoice page anyway, so we decided to place the flyout there as a start.
 
     2. Add Comments
Following positive user feedback on the read-only communication history flyout, users naturally requested the ability to add notes. During discovery, I identified existing functionality that allowed users to add comments to client profiles. Since this feature shared the same architectural foundation as the communication history at the client level, we were able to repurpose it for the flyout. The most development-intensive aspect was implementing the animation for new comments to smoothly drop into the list.
 
     3. Edit and Delete Comments
In Phase 3, we brought over the ability to edit and delete comments from the original feature.
 
     4. Subject and Communication Type (cut from scope due to merger)
We had planned two additional phases to enhance the feature by adding a subject line and the ability to specify communication types (e.g., phone call, in-person conversation). However, following the merger with LMN announced in November 2024, our team had to quickly pivot to transition SingleOps into a run-and-maintain mode, as development efforts shifted to the LMN platform in 2025. Despite this shift, I advocated for completing the edit and delete comment functionality to bring the Communications History project to a more complete and usable state.
 
     Release Strategy
The Communication History feature was launched alongside the new invoice page, highlighting it as a key benefit and compelling reason for users to adopt the centralized invoicing experience.
Usage Metrics
% of Invoice Page Visitors who view Communication History Flyout
Oct 2024 - Feb 2025: 5%
Feb 2025 - June 2025: 15%
Feb 2025 - June 2025: 15%
The increase in adoption can be attributed to the implementation of access to the flyout to the Client Detail Page and the Jobs Page.
 
     % of Invoice Page visitors who view the Communication History flyout
 
     Usage leaped when access to the flyout was implemented on the Client Detail Page (Blue)
Remarks
Designing the Communication History Flyout has been one of my favorite projects because it began as an idea I championed and saw through from discovery to execution. While I drew inspiration from audit trails and activity logs, the final design is uniquely tailored to the needs of SingleOps users—making it a distinctly original feature within the product and amongst industry competitors. 
 
                                       
                                       
                                       
                                       
                                       
                                       
                                       
                                       
                                      